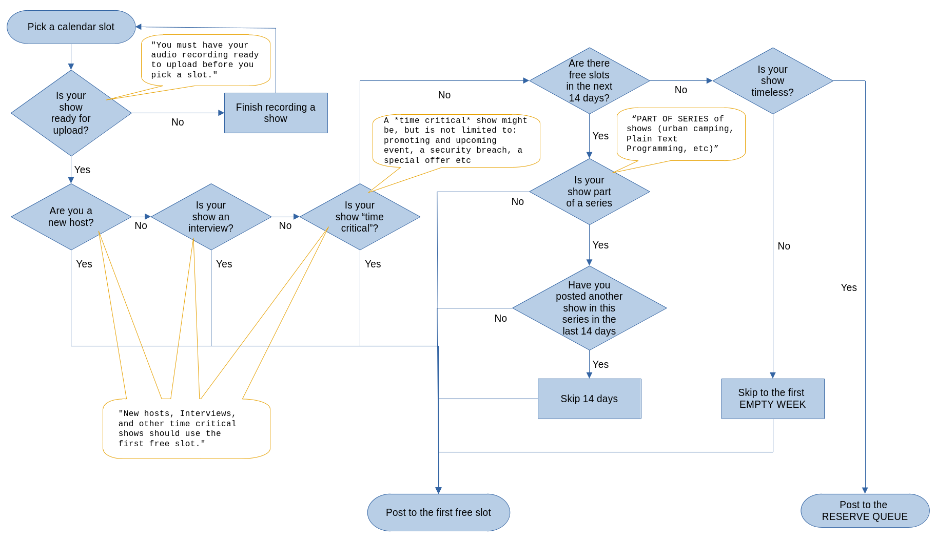
Scheduling Guidelines should have a flow diagram #1
Reference in New Issue
Block a user
No description provided.
Delete Branch "%!s()"
Deleting a branch is permanent. Although the deleted branch may continue to exist for a short time before it actually gets removed, it CANNOT be undone in most cases. Continue?
The scheduling guidelines in the about page, and on the calendar would benefit from a flow diagram.
Read them like this.
Here is a first cut. Corrections or additions welcome:

Fixes per Ken's suggestion (remove extraneous "new developer" decision):

Great stuff. Is there a source file like a svg ?
I have a PR with the odg source file. I put it in the workflow directory, seemed to be the best location, but happy for suggestions if it should be saved elsewhere.
Yes that's great